日前,三大運營商分別發布了取消流量漫游費的公告,均稱“為進一步貫徹落實國務院提速降費要求,自2018年7月1日起取消流量‘漫游’費,新老手機用戶的省內通用流量升級為國內流量(不含港澳臺流量)。”
據了解,在今年3月份召開的兩會上,政府工作報告中明確指出,要求三大運營商在7月1日前取消流量漫游費,并將降低移動流量資費,年內至少降低30%。就在籌備了3個月后,用戶們終于迎來了三大運營商的官方公告。
不過,就在用戶“喜迎”流量漫游費取消的同時,運營商還有一些問題亟待解決,而這其中的“小套路”也是用戶們不能夠忽視的。
“不限量”套餐的文字游戲飽受詬病,流量上限也分三六九等
隨著流量降費逐步提上日程,加之流量漫游費即將取消,運營商推出流量不限量套餐的限制條件也逐漸收緊,細分出了20GB和40GB的上限。
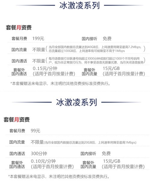
例如中國聯通推出的冰淇淋套餐,如今細分為冰淇淋(大冰神)和冰淇淋(小冰神)兩類套餐,其中大冰神套餐月費199元,不限速流量上限為40GB;而小冰神套餐月資費99元,不限速流量上限為20GB。可以看出,套餐的價格分別對應了不同額度的不限速流量。同樣,中國移動以及中國電信也推出了類似的“不限量”套餐。

限速后,恢復速率問題待解
通常,當用戶當月使用流量超過不限速流量后,上網速率會降至1Mbps,超過100GB則會降至128Kbps。但如果用戶使用需求突然激增而超出不限速流量上限,為了保證正常使用,用戶該怎么辦呢?記者致電運營商客服,給予的答復是目前還不能通過辦理其他流量包等方式讓用戶繼續使用正常速率的上網流量,只能等到次月解除限速。
應用場景更豐富,加之電商購物、視頻新聞、短視頻娛樂、網絡游戲等應用對流量消耗更多,為避免用戶體驗下降,這類的問題也應當被解決。
營銷花樣多,流量套餐過于復雜
在流量經營的策略下,運營商們在套餐設置上過于偏向利于營銷。例如中國電信在北京地區推出了129元每月的套餐,其每月不限速流量上限為20GB,新用戶還能夠在前三個月享受1月的月資費,且兩年內以69元每月的價格享受129元套餐。如此繞來繞去,其實質內容就是新用戶開卡兩年內,每月69元能夠享受20GB的不限速流量。
在用戶消費越發理性的當下,套餐設置遵循“極簡主義”或許能夠獲得更好的用戶感知。過多使用花俏的營銷語言,反而讓用戶有種被“套路”的感受。
或許還有有人會問,那兩年后優惠套餐就會恢復原價嗎?據了解,5G預計在明年試商用,兩年后,大概運營商就該研究如何讓用戶升級5G套餐了吧。
“不限量”套餐成為趨勢
在“不限量”套餐流行之前,大部分用戶采取的是流量包訂購的方式。每月1GB~5GB成為用戶最常見的選擇,如果流量用超了,還可以通過購買流量疊加包等途徑繼續使用。而“不限量”套餐流行起來后,運營商們給消費者在潛意識里灌輸了一種思想,那就是流量消耗會越來越大,一次性買斷一定量的流量,使用起來會更加方便、暢快。
記者在網站上也看到,中國移動針對部分單獨訂購流量包的用戶,推出了“不限量套餐升檔優惠”活動。即原本訂購每月3GB流量的用戶,能夠升級至每月20GB的“不限量”套餐,且前三月資費不變。此外還有每月6GB升級至20GB或40GB的多重選擇。

此外,有業內人士分析,“不限量”套餐或將降至50元~60元之間。同時根據當前現有的套餐內容來看,運營商根據不同檔位的不限速流量而設定不同的價格。且不限速流量的檔位或許還會增加,在20GB和40GB的基礎上增加10GB、30GB以及50GB等更多檔位選擇。
當中國移動4G用戶量首次出現負增長,等同于給業內敲響了一記警鐘,運營商之間的競爭態勢不降反增,就在爭搶新用戶、穩住老用戶的策略之下,或許唯有真誠才能真正吸引用戶了吧。
